Overview
Faraday is a REST API that abstracts swap aggregation, risk management, and compliance into a single unified interface. It integrates with 15+ swap aggregators and Range’s continuously updated Risk Management Machine Learning models to provide:- Best execution across multiple liquidity venues
- Pre-trade risk screening for every transaction
- Compliance checks including OFAC sanctions and Travel Rule
- Complete audit trails for regulatory reporting
Non-Custodial Design: Users maintain complete control of their funds at
all times. Faraday never holds or has access to user assets.
Transaction Flow
To illustrate Faraday’s architecture, let’s follow Alice as she sends stablecoins to Bob. Faraday supports three types of transfers:Same Chain
Single token transfer on one blockchain
Cross-Chain
Same token across different chains
Swap + Bridge
Different tokens across different chains
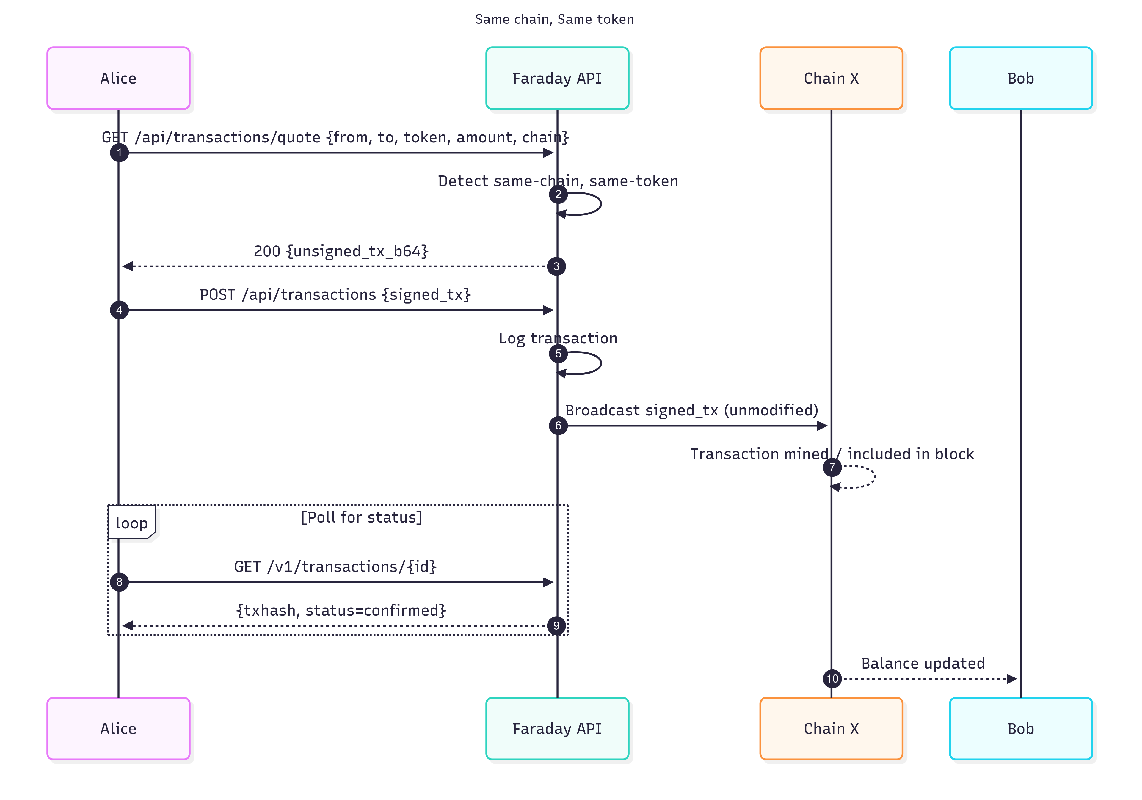
Scenario 1: Same Chain, Same Token
When Alice transfers USDC to Bob on the same chain (e.g., Solana), Faraday bypasses external aggregators and generates a direct transfer transaction. Transaction Flow:- Request Quote — Alice specifies source chain, token, amount, and destination address
- Risk & Compliance Check — Faraday screens the destination address for sanctions, malicious patterns, and compliance requirements
- Generate Transaction — An unsigned transaction is created and returned to Alice for review
- Sign & Submit — Alice signs the transaction locally and submits it to Faraday
- Broadcast — Faraday broadcasts the transaction to the blockchain unchanged

- ✅ Network gas fee only
- ✅ No Faraday fees
- ✅ No aggregator fees
- Real-time compliance and risk screening
- Complete transaction audit trail
- Historical reporting for regulatory requirements
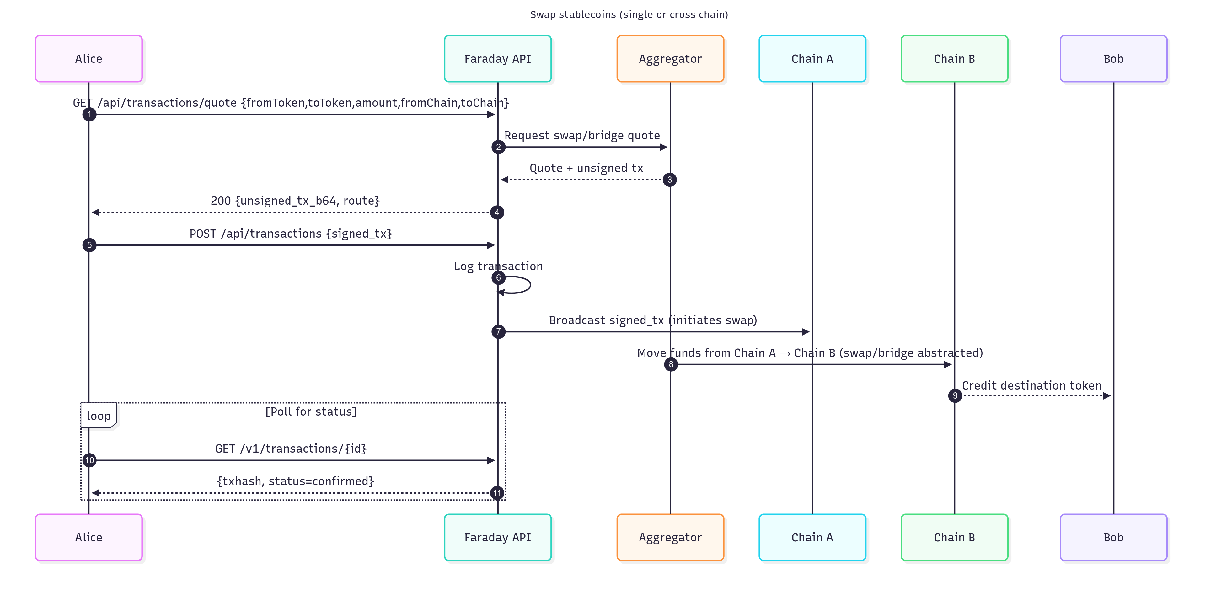
Scenario 2: Cross-Chain or Token Swap
When Alice wants to swap stablecoin A for stablecoin B (either on the same chain or across chains), Faraday queries multiple aggregators to find optimal routing. Transaction Flow:- Request Quote — Alice specifies source chain/token, destination chain/token, and amount
- Aggregator Query — Faraday queries 15+ aggregators in parallel for best pricing
- Risk Analysis — Each route is screened for counterparty risk and compliance issues
- Return Quotes — One or more unsigned transaction quotes are returned with pricing details
- Sign & Submit — Alice reviews, selects, signs the optimal quote, and submits to Faraday
- Execute — Faraday broadcasts the transaction exactly as signed by Alice

- ✅ Network gas fees
- ✅ Aggregator/bridge fees (included in quote)
- ✅ No additional Faraday fees
- Guaranteed best execution across all venues
- Multi-hop route optimization
- Real-time slippage protection
- Complete transparency on all costs
Risk Management Integration
Every transaction passing through Faraday is automatically screened using Range’s Machine Learning models:OFAC Sanctions Screening
OFAC Sanctions Screening
Real-time checks against the Office of Foreign Assets Control (OFAC)
sanctions list. Transactions involving sanctioned addresses are
automatically flagged and blocked.
Address Risk Scoring
Address Risk Scoring
Machine learning models analyze on-chain behavior to identify high-risk
addresses including: - Known scam addresses - Mixer/tumbler contracts -
Phishing attack sources - Address poisoning attempts
Counterparty Analysis
Counterparty Analysis
For swaps and bridges, Faraday analyzes the counterparties and liquidity
venues in the transaction path to ensure reputable execution.
Travel Rule Compliance
Travel Rule Compliance
For jurisdictions requiring Travel Rule compliance, Faraday automatically
collects and reports necessary information for transfers above threshold
amounts.
Security Model
Non-Custodial
Users sign all transactions locally. Faraday never has access to private
keys or funds.
Transparent Execution
All transactions are submitted to the blockchain exactly as signed—no
modifications.
Immutable Audit Trail
Every quote, risk assessment, and transaction is logged for complete
auditability.
Rate Limiting
API rate limits prevent abuse and ensure fair access for all users.
Integration Architecture
Faraday offers multiple integration paths:- TypeScript SDK
- REST API
Best for: Node.js and browser applications
- Full type safety with TypeScript
- Automatic request signing and authentication
- Built-in retry logic and error handling
- Event listeners for transaction updates
What’s Next?
FAQ
Common questions about Faraday’s design and features
Integration Guide
Start building with Faraday SDK or REST API
Supported Networks
View all supported blockchains and tokens
API Reference
Complete API documentation with examples

